首页
教学成绩
历年成绩
状元榜
美院名师
班型费用
全年班
寒假班
周末班
美院资讯
最新资讯
优秀作品
关于凤鸣
教学特色
画室介绍
校园环境
联系我们
当前位置:
首页v5
>>
新闻资讯
>>
中考美术资讯
>>
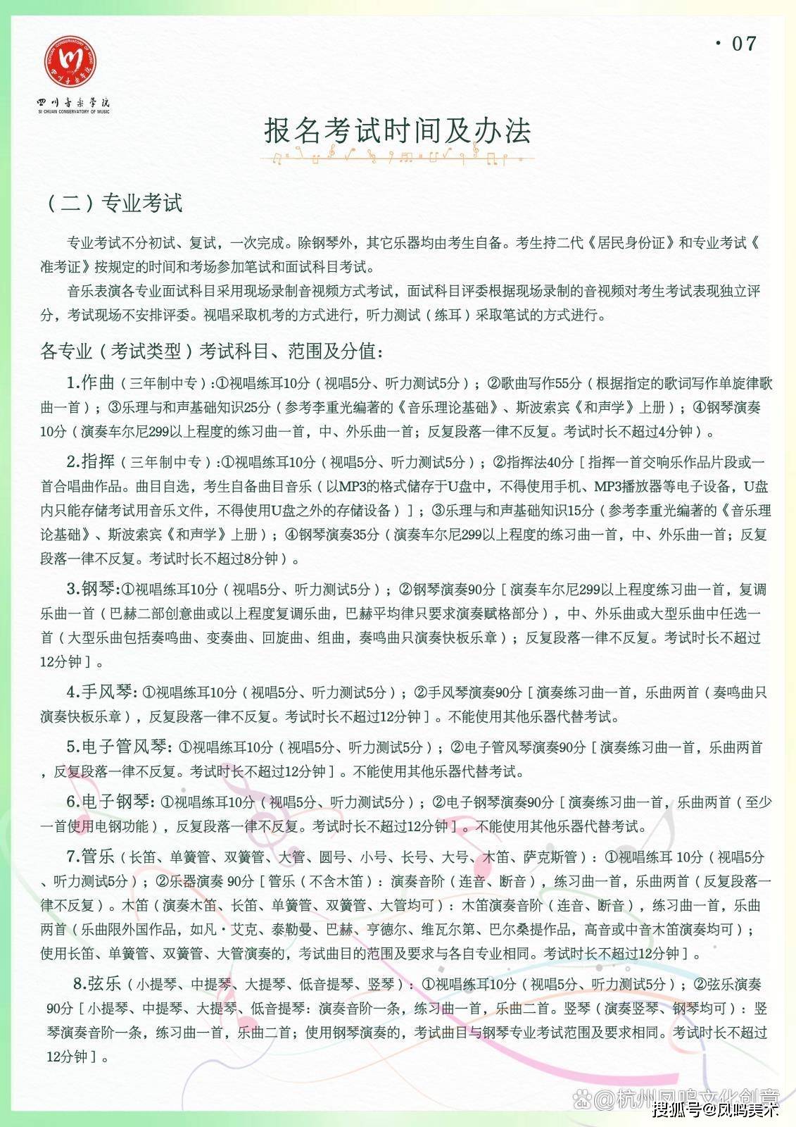
美院附中集训:四川音乐学院艺术附中 2024 年招生简章
美院附中集训:四川音乐学院艺术附中 2024 年招生简章
来源:
凤鸣
|
作者:
杭州凤鸣美术教育
|
发布时间:
2024-02-02
|
276
次浏览
|
🔊
点击朗读正文
❚❚
▶
|
分享到:
584
文章
44万
总阅读
教育领域优质创作者
查看TA的文章>
评论
0
分享
微信分享
新浪微博
QQ空间
复制链接
美院附中集训:四川音乐学院艺术附中 2024 年招生简章
2024-02-01 17:48
发布于:
浙江省
美院附中班集训备考国美附中,美术中考画室集训
上一篇:
美院附中招生信息:美术中考集训画室,浙艺附中招生简章权威解读......
下一篇:
美院附中集训:中央美院附中素描静物作品欣赏