当前位置:
美院附中集训,广州大学附属艺术学校2024年招生简章
来源:凤鸣 | 作者:杭州凤鸣美术教育 | 发布时间: 2024-01-17 | 241 次浏览 | 🔊 点击朗读正文 ❚❚ | 分享到:

2024年招生简章


国家级重点中等职业学校

学校代码

广东省:8800067 广州市:00316




一、学校简介

广州市艺术学校 (广州大学附属艺术学校) 创办于 1973 年,国家重点中等职业学校。学校开设有舞蹈表演 (芭蕾舞、中国舞、国际标准舞、歌舞) 、音乐 (声乐表演、钢琴演奏) 、美术绘画等专业,其中芭蕾舞、中国舞专业为广东省重点专业,国际标准舞、美术绘画专业为广州市重点专业。学校现有教职工 124人,享受国务院特殊津贴专家 1 人,广州市高层次专家人才 2 人,高级职称 (包含国家一级演员、国家二级演员) 30 余人。近年来,学校连续获得广州市级精品课程立项;芭蕾舞专业教学团队获2022年职业院校技能大赛教学能力比赛(市赛、省赛、国赛)一等奖;中国舞专业教学团队获2022年职业院校技能大赛教学能力比赛省赛二等奖、市赛一等奖。

学校注重学生的全面发展,围绕学生高考和就业的需求,教育教学成果丰硕,多年来毕业生考取北京舞蹈学院、上海戏剧学院、中央民族大学、中国音乐学院、广州美术学院、星海音乐学院、北京师范大学、东北师范大学等重点艺术院校及综合性大学,同时也为艺术院团输送优秀表演人才。现有部分毕业生就职于美国纽约城市芭蕾舞团、中国歌剧舞剧院、中央芭蕾舞团、上海歌舞团、广东省歌舞剧院等国家级、省市级艺术院团,并担任主要演员。

历届学生参加瑞士洛桑国际芭蕾舞比赛、英国黑池世界舞蹈节比赛、中国舞蹈“荷花奖”、全国“桃李杯”舞蹈比赛、“芳华杯”舞蹈比赛、广东省岭南舞蹈比赛、全国中小学美术作品评选、李斯特国际钢琴公开赛、孔雀奖全国中等艺术学校声乐比赛等大赛活动,均获佳绩。

学校坚持以习近平新时代中国特色社会主义思想为指导,坚持党的全面领导,坚持社会主义办学方向,扎根广州、辐射全国、立足时代、面向未来,聚焦高水平中职学校建设,不断完善以培养一流艺术人才为目标的人才培养体系,培育更多品行好、素质高、技能强的复合型艺术技能人才,办人民满意的学校。

二、培养目标及学历层次

培养德、智、体、美、劳全面发展,热爱党、热爱祖国、热爱人民、热爱艺术、适应社会主义文化事业需求的艺术人才。学生完成本专业规定的教学课程,经考核合格,由学校报广州市教育局批准、备案,颁发广东省中等职业学校毕业证书。

三、招生计划 (全国招生)


四、报名条件

1.热爱祖国、拥护中国共产党的领导,拥护社会主义制度,遵纪守法,品德优良,尊敬师长。

2.身心健康、无任何不适宜从事相关专业学习和集体生活的疾病与缺陷;具备学习艺术专业的基本素质和条件,有一定专业基础,有学习和生活的自理能力。

3.各类中等职业学校的在读在籍学生谢绝报考。如审核发现,我校将取消其考试及录取资格。

五、报名方式及时间

六、考试安排

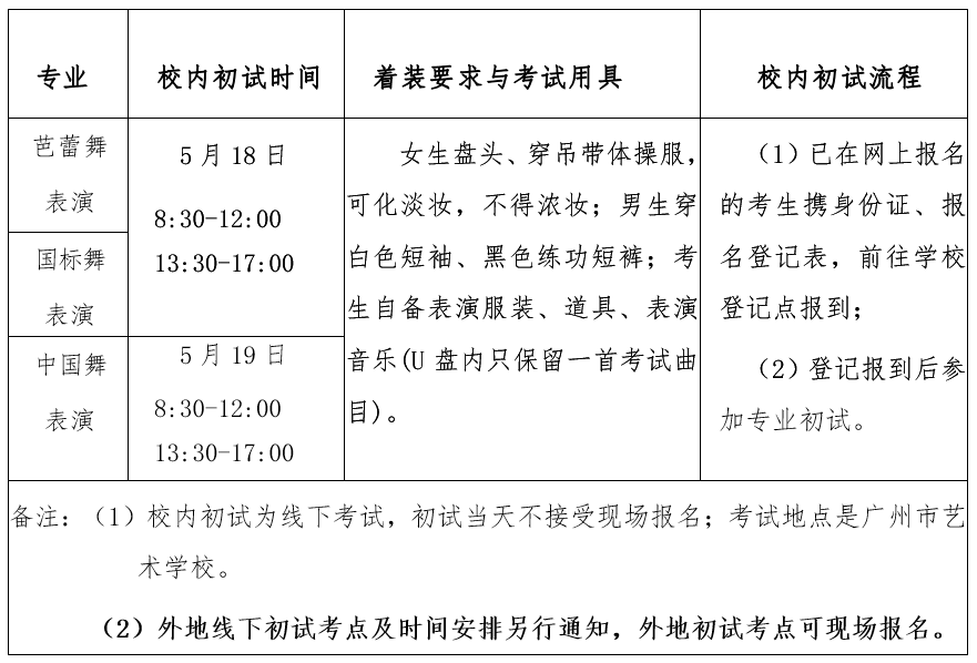
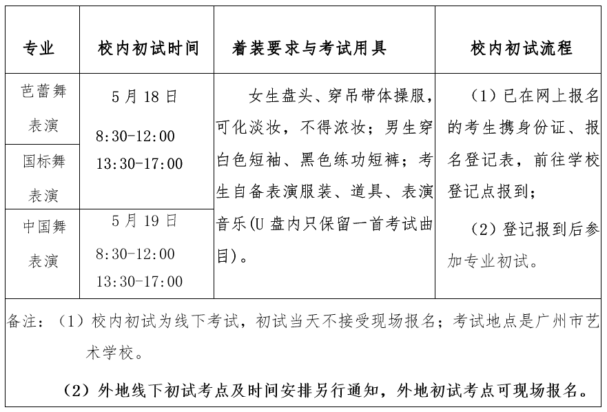
(一)舞蹈表演 (芭蕾舞、中国舞、国标舞)初试

1.校内初试时间、要求及流程

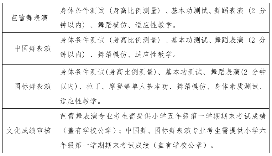
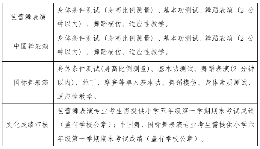
2.校内初试内容

(二) 舞蹈表演 (芭蕾舞、中国舞、国标舞)复试

1.校内复试时间、要求及流程

2.复试内容

(三) 声乐表演、钢琴演奏、美术绘画专业招生考试

1.考试时间、要求及流程

2.考试内容

(四) 录取查询

1.舞蹈表演专业考生录取结果于招生复试结束两周后,我校将在微信公众号“广州艺校”和“广州市艺术学校”公布录取名单;

2.音乐和美术绘画专业将在考试结束两周后于微信公众号“广州艺校”和“广州市艺术学校”公布专业合格考生名单,待专业合格考生中考成绩全部公布一周内,我校将在“广州艺校”和“广州市艺术学校”公布录取名单。

七、考试纪律

考试期间,考生必须严格按照考试程序参加考试。听从学校工作人员安排,家长不得进入校园,考生不得将手机、智能手表等电子产品带入考场。考生在考场内不得透露个人信息,不得扰乱考场秩序。如发现有违规行为,将取消该考生的考试或录取资格。

八、录取

1.专业考试、文化审核合格,我校将按照考生成绩排名由高到低择优录取,并报上级主管单位审核批准。

2.新生入学后试读期为一学期,试读期间如体检不合格、违反校纪校规、成绩考核不合格,将作退学处理。

九、其他

1.被我校录取后考生可在入学第一学期根据广州市户籍迁入政策自行选择是否户籍迁移,户籍迁入我校的学生可在广州市报名参加全国普通高考。

2.收费标准:学费每年 8850 元,住宿费 750 元/年是6人间;1200 元/年是4人间,学费及奖助学金标准按国家相关规定执行,如有变动,以当年标准执行。

3.学生毕业后依据个人意愿可自主择业,或按照国家高考政策,报考全国各类高等艺术院校、综合类大学。

十、学校联系信息

学校地址:广州市天河区天源路 1072 号 (华南植物园西侧)

邮编:510520

乘车路线:

1.广州市内可乘 B12、28、30、39、83、84、535 路公共汽车到三宝墟站;

2.高铁站可乘 2 号线到海珠广场转 6 号线到长湴站;机场乘 3 号线到燕塘转 6 号线到长湴站,长湴地铁站 A 出口坐任意公交车到三宝墟站下车即到。

招生办电话:(020)37219613

联系人:张老师、彭老师

学校微信公众号:

(1) 服务号: gzartschool (招生报考)

(2) 订阅号: GuangzhouArtSchool (学校新闻资讯)

学校网址:

http://gzartschool.gzhu.edu.cn/ (学校各专业教学介绍及成果)


本招生简章的最终解释权归广州市艺术学校。